快訊

    國防特別條例初審送出委員會 爭議法條全保留!三版本差異一次看

    2026-03-26 12:00 / 作者 政治中心
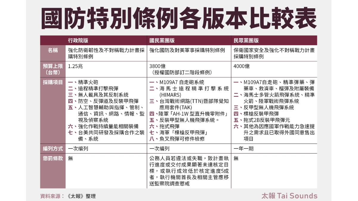
    國防特別條例個版本比較表。太報整理
    立法院外交國防委員會今(3/26)完成「國防特別條例」草案初審,僅第二條條文「主管機關為國防部」、應提出詳實規劃、可行性評估及替代方案之成本效益分析等報告有共識外,包括軍購細項及金額等爭議部分皆保留其他法條全部保留交黨團協商,最快一個月後就有機會在院會中表決,將進入審查深水區。

    《太報》整理行政院、國民黨、民眾黨三版本,讓讀者一次看懂差異在哪裡。

    三個版本最顯而易見的差異,在於軍購數字大不同。分別為國民黨版的3800億、民眾黨版的8000億、行政院版的1.25兆。

    國民黨三年3800億,在此基礎上另提出「+N」原則,確保一旦美方有新軍售公告,即採取速審放行。民眾黨版的8000億,採一年一期,必須逐年審查。行政院版八年1.25兆,包含國內產製、打造非紅軍工供應鏈。

    國民黨版還明定懲戒條款,若因公務人員違法或失職,導致執行進度或交付成果顯著未達核定目標或執行進度低於50%者,執行首長及相關主管應移送監院調查懲戒。

    軍購項目的差異上。國民黨辦包括M109A7自走砲系統、海馬士遠程精準打擊系統(HIMARS)、台灣戰術網路(TTN)與部隊覺知應用套件、AH-1W直升機零附件等8大項。國民黨版要求軍方每會期向立法院提出執行報告,並要求審計機關依法監督。

    民眾黨版強調強化監督,依照現有發價書詳列所有項目金額,以清單式列出武器和裝備的名稱、數量、預算金額,包括M109A7自走砲60門,精準彈藥4080發,彈藥車60輛、救濟車13輛、榴彈及附屬裝備等。

    行政院版1.25兆,涵蓋遠程打擊、防空反裝甲、無人載具及 AI 指管系統等 7 大類。強調跨年度預算能給予美方及國內廠商穩定的採購訊號,對於建構「台灣之盾」防空網、非紅供應鏈及國防自主能力至關重要。 但因沒有條列細項,遭在野質疑空白授權。
    政治中心 收藏文章

    本網站使用Cookie以便為您提供更優質的使用體驗,若您點擊下方“同意”或繼續瀏覽本網站,即表示您同意我們的Cookie政策,欲瞭解更多資訊請見