2026-03-26 15:55
台北地方法院審理前台北市長柯文哲涉京華城、政治獻金公益侵占等案,今(3/26)下午一審宣判,3名焦點人物都遭重判,柯文哲17年、應曉薇15年6月、沈慶京10年,全數11名被告中僅2人無罪,分別是應曉薇辦公室助理吳順民、京華城監察人張志澄。
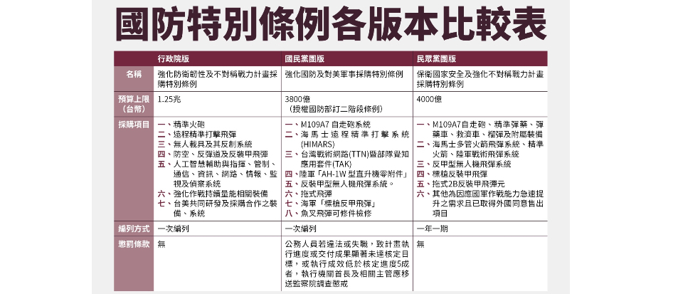
2026-03-26 12:00
立法院外交國防委員會今(3/26)完成「國防特別條例」草案初審,僅第二條條文「主管機關為國防部」、應提出詳實規劃、可行性評估及替代方案之成本效益分析等報告有共識外,包括軍購細項及金額等爭議部分皆保留其他法條全部保留交黨團協商,最快一個月後就有機會在院會中表決,將進入審查深水區。
2026-03-26 11:56
民眾黨前主席柯文哲捲入京華城弊案,被控收取威京集團總裁沈慶京1500萬元賄賂,作為推進京華城案的對價。檢廉從柯文哲家搜出一顆關鍵的行動硬碟,其中,名為「工作簿」的檔案詳細記載多名金主捐款,一筆「小沈1500」更被視為收賄金流,但檢辯在法庭上爭論不休,甚至被外界諷為「Excel Pay」,成為全案爭議事證。究竟,「小沈1500」的來龍去脈為何?檢方如何舉證?《太報》帶你一文看懂。
2026-03-26 07:11
讓前台北市長柯文哲在政壇上摔跤的京華城容積率,其實一開始僅有392%,後來拉到560%,在柯文哲執政期間又直線飆升到840%,連前台北市長郝龍斌都忍不住抨擊柯文哲「不當」。但本尊「京華城」到底是怎麼演變的?為什麼放寬京華城的容積率,竟會讓柯文哲從第三大黨的黨主席、政界的當紅炸子雞,一夕之間淪為看守所的階下囚?
2026-03-25 16:33
前民眾黨主席柯文哲涉及京華城、政治獻金等弊案,台北地院明日一審宣判。台北地檢署指控柯文哲涉犯《貪污治罪條例》違背職務收賄罪、對主管事務圖利罪、《刑法》公益侵占罪、背信罪等4大罪名,起訴求刑共28年半。宣判前夕,《太報》帶讀者一覽全案案情及涉及刑度,柯文哲是否能成功脫身,就看明日結果如何。
2026-03-25 16:00
自美國與以色列於2月28日對伊朗開戰後,荷姆茲海峽(Strait of Hormuz)實際上遭到關閉,航運和石油供應受影響,衝擊全球。國際油價飆升,股市動盪,依賴這條水道運輸燃料的亞洲國家打擊不小,各國紛紛祭出各種應急措施。
2026-03-24 20:25
日本自動販賣機無所不在,幾乎成了標誌街景之一。不過,這個曾帶來高報酬的金雞母,近年來逐漸衰退。在成本墊高、消費趨緩情況下,虧損來到歷史之最,逼得大廠不得不開拆「賠錢貨」,自動販賣機王國光環逐漸褪色。
2026-03-24 11:38
PGTalk負責人林秉文捲入88會館地下匯兌案,因棄保潛逃遭通緝,23日在柬埔寨西港街頭遭槍殺身亡,56年人生正式落幕。《太報》盤整一文,讓讀者了解林秉文發跡、為何被稱為「鱸鰻」以及「百億賭王」;其逃亡海外期間,數度上FB開嗆,驚動法務部長親上火線回應。
2026-03-23 17:10
伊朗戰爭進入第四週,交戰的美國、以色列與伊朗都完全沒有想要停手的跡象。隨著伊朗領導層接連遭到「團滅」,新任的伊朗最高領袖遲遲沒有現身,難以確認他是否真能夠發號司令,伊朗擁有的逾400公斤濃縮鈾再度成為關注焦點。就算不能製造核彈,持有這批濃縮鈾的某個地區指揮官,也能夠輕易把它變成用來恐怖攻擊的「髒彈」。
2026-03-23 16:58
MLB(Major League Baseball,美國職業棒球大聯盟)年度例行賽,將於台灣時間週四上午8時,正式展開賽程,MLB官網整理了各隊開幕戰先發投手,世界大賽冠軍MVP(Most Valuable Player,最有價值球員)山本由伸(Yoshinobu Yamamoto),生涯第2度扛下開季先發。
本網站使用Cookie以便為您提供更優質的使用體驗,若您點擊下方“同意”或繼續瀏覽本網站,即表示您同意我們的Cookie政策,欲瞭解更多資訊請見