快訊

    【深度報導】《跟騷法》從要件難證到保護落空 上路3年五大困境浮現待修法

    2025-12-15 08:00 / 作者 洪敏隆
    撫摸坐墊是否認定為跟「性與性別」有關,不同法官見解不同。圖為示意圖,與新聞無關。洪敏隆攝
    2022年6月上路的《跟蹤騷擾防制法》,至今施行已逾3年,雖然警政署統計,有逾8成曾被核發書面告誡的加害者未再犯,但是仍有不少被害人「不是沒有求助,而是制度沒有及時接住危險」,當初立法附帶決議之一是施行3年後應針對執行狀況滾動調整,透過《太報》的採訪整理,提出應檢討與改善方向。


    摸坐墊判決差異 凸顯「性或性別」要件爭議

    台南一名葉姓男子2023年7到9月間經常騎車前往小美(化名)任職的電信門市,把車停在小美的機車旁,伸手來來回回的撫摸小美的機車坐墊8次,並監視、盯梢、尾隨小美上下班,被檢方依《跟蹤騷擾防制法》起訴,但一審法官判決無罪,檢方不服上訴,二審法官改判6月徒刑。

    兩個迥然不同的判決在於:一審法官認為,葉男和小美素不相識,僅因繳電信費才有接觸,聽信葉男觸摸小美的機車坐墊,只是其倒車出騎樓時的習慣,難以解讀其對小美有「與性或性別相關」意圖;二審法官認為觸摸坐墊為騎士臀部接觸部位,具有與性別相關的意涵,且出現在該處的時間、頻率,難以解釋為偶然。



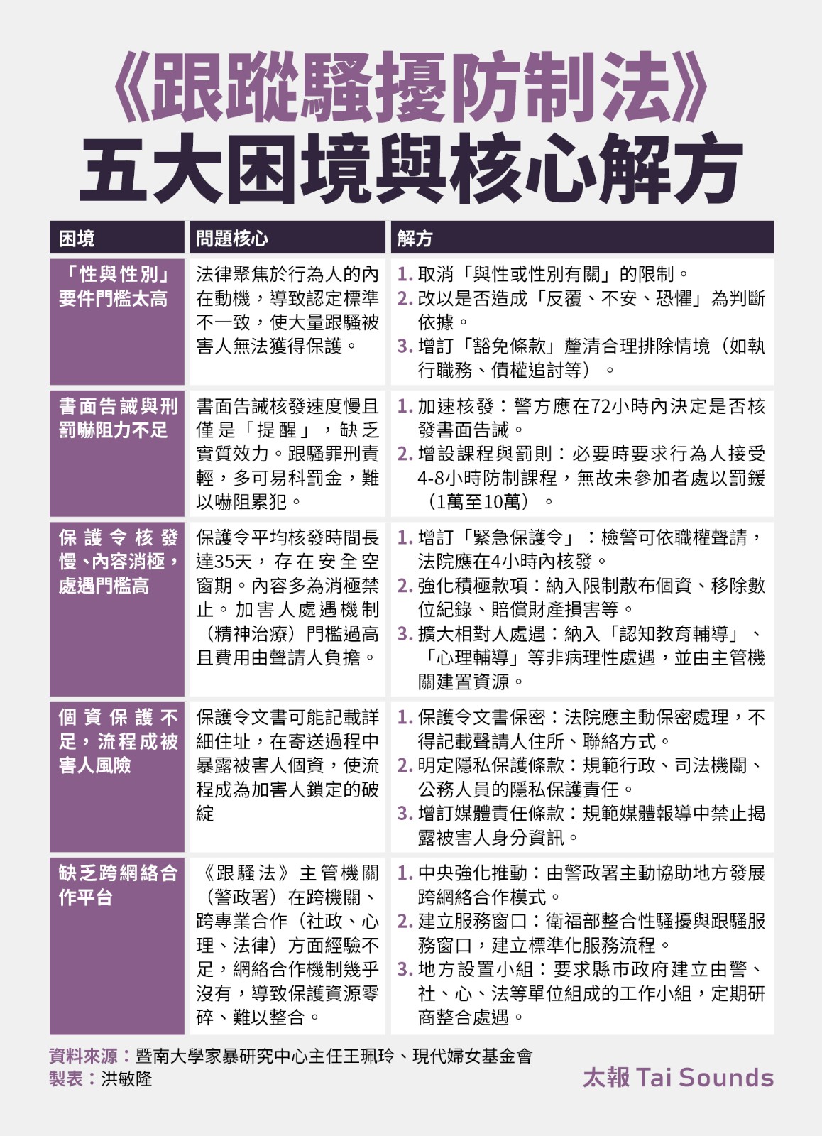
    困境一:被害人舉證負擔過重 非性別動機跟騷者成黑數

    「現行法條要求證明跟蹤騷擾是『與性或性別有關』,當法律聚焦於行為人的內在動機,而每個人的認定標準又不一致,導致許多被害人無法證明動機而被排除在法律適用範圍外,無法獲得協助。」暨南大學家庭暴力研究中心主任王珮玲點出「與性或性別相關」構成要件問題,是《跟騷法》的第一個也是最應解決的困境。

    現代婦女基金會執行秘書吳姿瑩說,被害人常需先證明騷擾者是基於「追求」意圖或與「性與性別」有關,才能適用此法,這對於被害人來說是極為不合理的舉證責任,過往尋求基金會協助的個案,有人是接到上百通無聲電話,有人是要上下班到往返地下停車場,被人惡意滋擾讓電梯停滯在高樓層,即便行為嚴重且反覆,但都難以證明與性別相關,導致無法適用。

    民進黨立委林月琴說,也有許多執行加害人處遇計畫的社工師、心理師,反而成為被加害人跟蹤、威嚇的對象,這些加害者的動機不是性或性別,而是透過恐嚇迫使輔導中斷、逃避矯正,這類案件卻因不符合現行要件而落入黑數,讓原本協助加害人的專業人員陷入無保護的高危險困境。

    《跟騷法》限定「性與性別」有關,使很多無法舉證的案件,成為黑數。圖為示意圖,與新聞無關。洪敏隆攝


    司改會性別小組副召集人、律師李翎瑋說,當初保留性與性別相關要件的考慮是顧及「第一線檢警量能」。然而,實施3年後,可以發現不僅未能減少案量,更增加檢警在面對每一個案件時,需要額外花力氣去判斷是否有性與性別相關,不僅漏接受害者,也徒耗檢警量能。

    王珮玲建議,《跟騷法》移除「與性或性別有關」的限制,同時增設「豁免條款」,例如國家安全、社會治安、媒體採訪、合理的債務追討等,排除社會一般可接受的行為,避免法律被濫用。

    困境二:書面告誡效力弱 刑罰嚇阻力不足

    《跟騷法》第二個困境是書面告誡與刑罰嚇阻力不足。金曲歌后曹雅雯去年(2024年)起,屢受新加坡籍瘋狂劉姓粉絲騷擾,雖然劉女曾被新北地院以違反《跟騷法》判處6個月有期徒刑,之後又再犯被台北地院處拘役50日,都在上訴中。然而,今年(2025)12月初,曹雅雯到高雄演出,雖然曹有向法院聲請跟騷保護令獲准,但劉女竟現蹤演唱會現場「緊盯」她,最後劉女才被聲押獲准,曹雅雯在媒體受訪時感慨說:「劉女就是直接挑釁,我就算有保護令她還是可以到。」

    新加坡籍劉姓女粉絲無視保護令,持續跟蹤騷擾金曲歌后曹雅雯,3日在高雄落網。讀者提供


    吳姿瑩說,《跟騷法》起訴率與成案率偏低,且多數案件判決刑責較輕,多數為可易科罰金的輕罪,司法界對跟騷行為的嚴重性認知不一,影響判決結果,甚至即使行為人違反了保護令,聲請羈押的比例仍低,顯示司法機關可能仍將其視為非重大的犯罪行為。

    此外,雖然書面告誡的有效率高,可是,目前各警察機關核發書面告誡平均需11.9日,且對於少數高風險或惡性重大的案件,預防和保護不足,《跟騷法》沒規定書面告誡的效力及處罰,若違反只能進一步聲請保護令。

    王珮玲建議,明定警察機關應在72小時內決定是否發出書面告誡,但必要時可延長,以避免行政拖延。另外針對加害人不知道「自己錯在哪」,應增設強制處遇課程,建議警察機關可在書面告誡中命行為人接受4到8小時的跟蹤騷擾防制課程(比照交通違規講習),尤其針對認知不清楚或重複再犯者,若無故不參加可處罰鍰。



    困境三:保護令核發長達35天 加害人處遇鑑定費要被害人買單

    加害人違反書面告誡,被害人雖可以聲請保護令,但《跟騷法》的第三個困境是保護令核發慢,根據司法院的統計,保護令平均核發時間長達將近35天,令被害人存在「安全空窗期」,且雖然有加害人處遇機制,但是每次鑑定超過2萬元的費用要由聲請人負擔,因此至今3年多來要求執行只有3件,且僅1件完成治療性處遇計畫。



    目前針對家庭暴力有緊急保護令核發,平均僅約2.08小時,王珮玲建議《跟騷法》比照《家暴法》增設緊急保護令制度,由警察機關向法院報告,讓法院在4小時內核發。另外,建議擴大相對人處遇範圍,現行法規將相對人處遇限定為精神治療,須經鑑定且費用需由聲請人負擔,導致執行率極低。建議擴大範圍,納入認知教育、心理輔導等項目,以因應非極端精神問題的跟騷者。

    此外,目前保護令內容多屬「禁止騷擾」、「遠離特定場所」等消極性措施,對於被害人遭遇的數位騷擾、個資濫用等情況,缺乏積極規範,例如有加害人無視保護令,到被害人工作場所或被害人的孩子就讀學校,散布貶低被害人資訊,甚至出現冒用被害人個資,散布其有性交易等不實訊息。



    王珮玲建議,應該針對數位跟騷,擴大保護令的款項:應納入限制相對人散布被害人個資,以及命令交付、移除或銷毀跟騷過程中保留的照片、網路對話紀錄等的保護令款項。

    應針對越來越多的數位跟騷,納入《跟騷法》保護範疇。圖取自警政署網站


    困境四:保護令曝光被害人地址釀命案 需強化隱私保護機制

    去年底台中曾經發生一起25歲男子因打遊戲認識並單戀30多歲女子,竟埋伏被害人住處,追砍被害人多刀致死,案發後更被揭露離譜荒謬的是,加害人會知道被害女子的住所,竟然是因為被害人長期遭跟騷不堪其擾聲請保護令,書狀寄給加害人時,上面竟然出現被害者的地址。

    在此案後雖然相關單位檢討,對於跟騷案件明定保護令不得記載聲請人之住所、居所及其他聯絡資訊,由法院主動保密被害人個資,以保護被害人人身安全,但婦團認為加害人還是可能透過其他對被害人的告訴而取得相關個資,也是第四個該努力改進的困境。

    台中發生加害人透過保護令書件得知被害人住處,釀成命案。翻攝自監視畫面


    吳姿瑩說,當被害人選擇挺身而出尋求保護,制度就必須做好全程保護,不能「讓流程成為風險,讓勇氣變成代價」,除了保護令文書應明定不得記載聲請人詳細資訊,也應明定被害人隱私保護條款,參照《性騷擾防治法》與《性侵害犯罪防治法》,明確規範行政機關、司法機關、公務文書、公務人員在執行過程中對被害人隱私的保護責任。

    此外,針對媒體報導過程中可能揭露被害人身分資訊,明定禁止行為與法律責任,減少被害人遭受社會輿論傷害的可能。

    困境五:跨網絡合作幾乎缺位 被害人求助系統碎裂

    警政署委託中央警察大學行政警察學系教授黃翠紋所做的《我國跟蹤騷擾案件跨網絡合作現況與改進作為之研究》,和婦團提出應改進的第五個困境方向相同,在該研究中明確指出「跟蹤騷擾案件處理幾乎沒有網絡合作」,目前最迫切的網絡資源是衛生主管機關積極介入,建議主管機關應系統性盤點網絡合作資源,建置具體可行的網絡合作工作指引,提供病因性加害人相關身心治療服務資源,及建構以被害人為中心的刑事司法保護扶助體系。

    王珮玲說,過去相關保護體系的主政單位是地方社會局,包括家暴、性侵、性騷擾,在民間的長期參與下,已發展出完整的合作網絡機制,《跟騷法》的主管機關是警政署,缺乏相關網絡平台,導致各縣市政府處理跟騷案件時,往往缺乏跨單位資訊整合、處遇研判與資源分配機制。

    這導致當被害人報案後,警方、社政、心理支持、法律協助等系統各自為政,未能串聯,保護方案無法即時整合,案件資訊無法通報共享,民眾不知道該找誰幫忙、資源零碎不易取得。因此,王珮玲建議,在法條中明確要求強化警政與地方服務網絡之間的聯繫與合作,確保資訊互通,共同以被害人為中心提供協助,以利於行為人的矯治和被害人的全面保護,唯有跨系統協作,才有可能建立真正完整的支持網。



    回歸行為本位、強化前後端資源 才能真正防止憾事

    警政署說,目前有研議增訂持凶器跟蹤騷擾罪嫌疑人如未被羈押或羈押期滿通知被害人的規定,並研議增訂媒體不得報導或記載被害人之姓名或其他足資識別被害人身分之資訊,並訂定罰則。對於將「與性或性別相關」要件刪除,婦團認為只要認定對特定人反覆或持續為違反其意願,使之心生畏怖,足以影響其日常生活或社會活動的行為,可能包含記者追訪、職場霸凌都會涵蓋其中,因此類立法對於民眾權益影響、相關部會分工有無必要調整等,均須審慎評估,目前正辦理委託研究相關事宜。

    跟騷的八大行為。警政署提供


    吳姿瑩說,警政署對於修法放寬「性與性別」門檻持保守態度,過去理由是擔心案件量暴增,但《跟騷法》實施後,實際的年均案件量遠低於當初預估的數字(約2000多件 vs. 預估8000件),建議警方應主動蒐集因「非性與性別」動機而被跟騷報案卻未成立的案件數據,作為評估修法和放寬適用標準的依據。

    吳姿瑩說,《跟騷法》應以保障人身安全為第一優先,回歸行為本位如反覆、使人不安恐懼來認定,並完善前端的預防措施如緊急保護令、法治教育和後端的資源介入,如跨部會合作與積極處遇,以避免保護不及、甚至憾事發生。
    洪敏隆 收藏文章

    本網站使用Cookie以便為您提供更優質的使用體驗,若您點擊下方“同意”或繼續瀏覽本網站,即表示您同意我們的Cookie政策,欲瞭解更多資訊請見