快訊

    林姿妙涉貪二審出庭「照稿念」還跳針! 檢察官洗臉:你偵查中可不是這麼講

    2025-12-04 20:02 / 作者 侯柏青
    林姿妙首度赴高院出庭,由女兒林羿伶委任律師郭美春(左)陪同。廖瑞祥攝
    宜蘭縣長林姿妙涉賢任內圖利地主免徵土增稅等,另涉洗錢、財產來源不明罪,一審依貪污罪重判12年6月。高院今首度傳喚林姿妙出庭,她照稿念出答辯,堅稱未經手公文,也「不記得」見過地主,向朋友「借錢」非洗錢;檢察官則打臉,指林姿妙偵查中否認接觸地主,開庭卻改稱「不記得」,人頭也指證帳戶裡的錢是林姿妙的,不可能是借款,「法官明鏡高懸、了然於胸」。

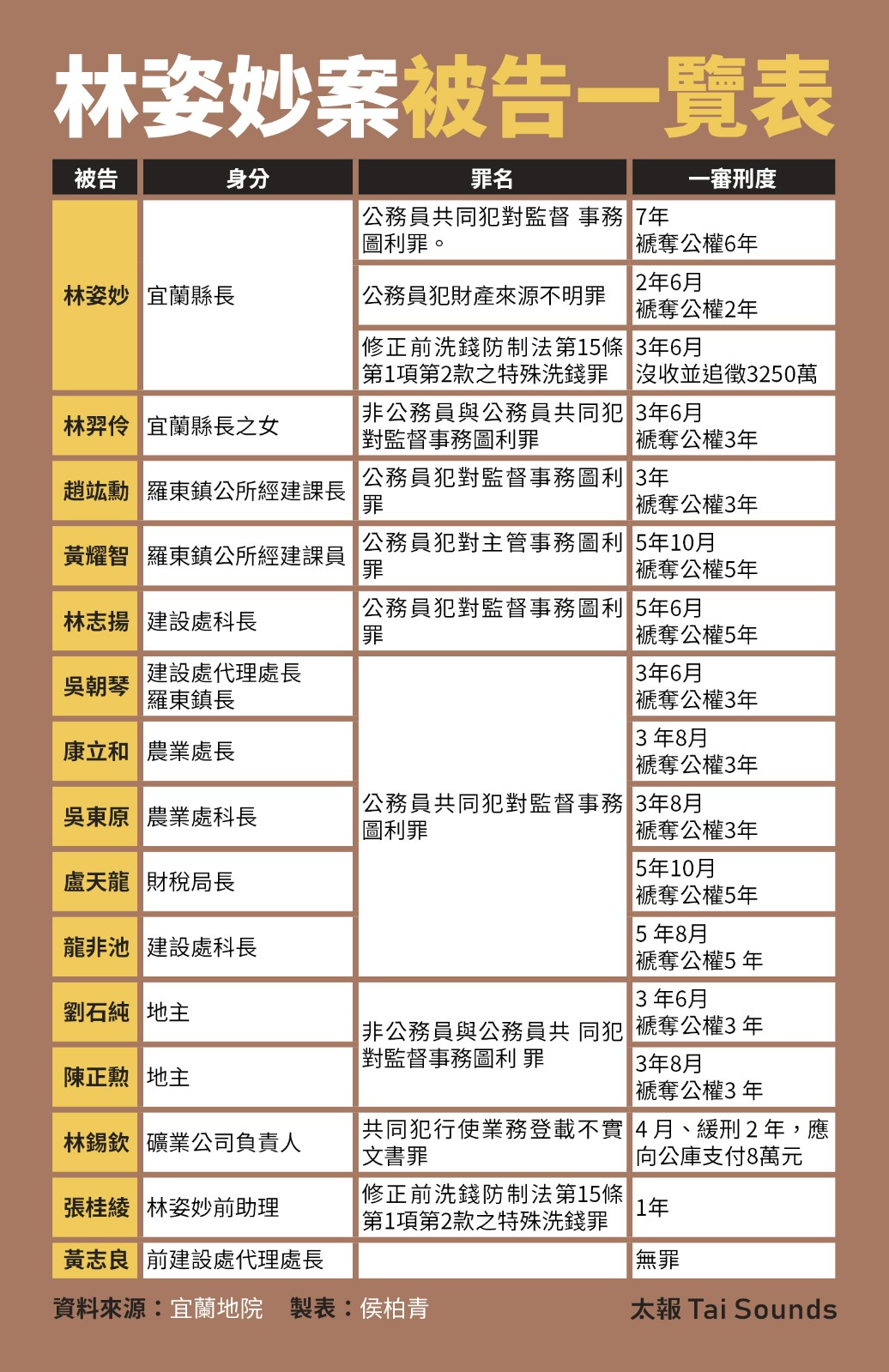
    檢方認定,林姿妙案涉及4大塊圖利洗錢弊案,包括違法核發1558地號土地農地農用證明書、違法延長坐落98地號土地上臨時性建築物使用期限、違法使1558地號土地之交易繼續維持免徵土地徵值稅及洗錢3250萬、800萬元財產來源不明罪。檢方共起訴林姿妙、林羿伶母女、縣府官員及地主等15人。

    林姿妙一審被依圖利罪判7年,公務員財產來源不明罪判2年6月,特殊洗錢罪判3年6月,應合併執行12年6月、褫奪公權6年;林羿伶則被依圖利罪判3年半,母女都上訴高院。

    林姿妙(右)委任的辯護律師、是曾任高院法官的陳憲裕。廖瑞祥攝

    答辯念稿兩度重複「沒做壞事」

    法官今天開庭劈頭就問林姿妙有什麼答辯,她大聲說,「法官大人,我沒做壞事,希望法官明察秋毫、還我清白。」法官要她好好回答問題,林姿妙看起來頗為緊張,她一字一句念出預先擬好的稿子,要證明自己的清白。

    林姿妙說,一、公文都不是我經手的,也不記得地主陳正勳有沒有來陳情,更不知道什麼土地列管、土方流向證明的事情,我對這個案子完全不知情,也不可能交辦吳朝琴處理。二、我和(人頭)池石飛、池廖麗芳確實是借款關係,不是借帳戶,「我要是有那麼多錢,就不會到處找朋友周轉了」。三、競選總部的事情不是我處理的,我也不需要為了拆不拆競選總部的事情去拜託地主,檢察官說競選總部的事情和土地增值稅的事情有「對價關係」,我實在是很冤枉。

    話說到此,林姿妙又再度念到,「法官大人,我沒做壞事,希望法官明察秋毫、還我清白。」
    而林姿妙的律師團則表示,本案的證人是配合廉政署證詞,前後反反覆覆、語焉不詳,林姿妙和池石飛的借款狀況和一般借款沒什麼不同,都是「借新還舊」,而且林姿妙是跟不同債權人借的。

    律師控「證人被廉政官帶去小房間」

    律師團也說,林姿妙當縣長,很重視陳情,但她不可能對任何事情都信手捻來,必然會交給局處首長處理,縣市長都這樣,為什麼只有她要擔負圖利罪刑責?林姿妙肩負養育子女的責任,經濟壓力很重,常常捉襟見肘,才需要借錢支應家裡,她的借款都有合理說明。且林姿妙借錢時都會開支票還錢,「哪有借人頭開帳戶,還有自己開支票的道理?」

    律師還指控,本指為人頭的證人池廖麗芳當時不堪廉政官的脅迫訊問,做了幾次筆錄以後真的受不了,(2011年7月11日),證人被廉政官帶去小房間整整一個多小時,過程中沒錄到聲音,證人回來以後供詞就180度大轉變,改成「借帳戶」。

    律師也說,去看過涉案的1558土地,「芭樂樹長得非常好」,上面的土石也不會妨害耕作,有砂石就有利排水,土石果樹一起會有利排水,發揮農地農用事實,符合免徵土增稅的要件,哪有圖利,不要用公文咬文嚼字。檢察官認為,林姿妙當時要幫時任國民黨總統候選人韓國瑜及立委候選人呂國華找競選總部,試問,哪一個縣市長要幫總統候選人找競選總部呢?

    林姿妙的女兒林羿伶低調出庭,迴避媒體鏡頭。廖瑞祥攝

    檢察官補刀:沒接觸竟改「不記得」

    但檢察官當庭打臉林姿妙說,針對1558地號的土地,林姿妙剛剛表示「不記得」地主陳正勳有找過她陳情,「但她在偵查中可不是這樣說的,她在偵查中否認有接觸過陳正勳,現在又改成『不記得』,相信法官明鏡高懸、了然於胸。」

    檢察官不甘示弱地說,林姿妙表示,軋進甲存帳戶裡的錢都是「借來的」,但人頭卻是說「甲存帳戶裡都是林姿妙的錢,不是池家的」,(林姿妙的助理)張桂綾在接受廉政官詢問時也證述,林姿妙有支付現金到自己的帳戶,而且範圍超過池家的部分,這都可以肯定,這些錢絕對不是借款。

    法官好奇問林姿妙,「地主有找過你陳情嗎?你自己回答我,這一件有沒有陳情?」林姿妙當庭表示,「每天都有很多人找我陳情,時間久了,誰找過我,我也不記得。」

    法官又好奇問她,「農地農用這件事情你有做處理嗎?」林姿妙急了,火速回應說,「農業證明是二層決行,不用到我這邊,我沒資料也沒公文、也沒蓋章,這個只要主辦人決行就可以了。『挖侮災這個代誌』(台語,我不知道這件事情),就是沒公文沒資料啦!」

    林姿妙被判刑後,迄今停職338天。翻攝自林姿妙臉書

    不敵法官提問,林姿妙頻跳針

    法官又犀利提問,「那你知道(時任宜蘭縣代理建設處長)吳朝琴、(時任宜蘭縣農業處農務科長)吳東原在2019年9月針對1588地號的聯繫過程嗎?」林姿妙答非所問,跳針似地說,「我不知道這事情,農用證明不會用到我這邊…」法官說,「我知道,這個你講過了。」

    法官又問她,「你在當羅東鎮長的時候,(地主)劉石純有針對1588地號一事提出申請案嗎?」林姿妙說,「競選總部的事情,我都沒有處理,我選舉完以後就把地給還了,又不是我的地,選後就全拿出來了,第二天就還了喔。我沒有指示地主陳月女提出延後拆除申請,也沒有指示公務員如何處理…」

    林姿妙感嘆,「我人很單純的,我要跟法官講…我38歲時,丈夫就過世了...我借錢,每一次都會開立一張支票,支票兌現期就是還款期,通常期限是1、2個月,我一定會把錢存入帳戶兌現…有時候我的錢不夠用,就會向別人借錢兌現,這次的錢就算清償了。之後,如果還有資金需求,我才會再向別人借錢,我不是同一筆借款,一直向同一個借款人循環『換票』,每一張支票都是全新的借款,目的就是還別人的錢。這些錢全都是借來的。」

    林姿妙鉅細靡遺地交代開支票和調借過程,法官冷不防問一句,「除了這些支票以外,你有沒有另外做紀錄?」林姿妙有些訝異地說,「沒有,支票領走就表示已經還錢了,我用支票作紀錄,銀行都清清楚楚。」

    法官聽完她的答辯後,諭知全案改期2/12下午3點半再開庭。

    林姿妙涉貪洗錢案判決出爐,15名被告刑度一覽。
    侯柏青 收藏文章

    本網站使用Cookie以便為您提供更優質的使用體驗,若您點擊下方“同意”或繼續瀏覽本網站,即表示您同意我們的Cookie政策,欲瞭解更多資訊請見