快訊

    林聰明沙鍋魚頭湯內撈出「超大蟑螂」!苦主崩潰:都吃一半了 業者道歉

    2025-12-22 10:54 / 作者 駱肇樑
    有網友在社群發文表示,到嘉義知名小吃林聰明沙鍋魚頭外帶餐點回家,吃到一半竟發現裡面有完整蟑螂。翻攝自嘉義林聰民沙鍋魚頭臉書
    嘉義知名小吃林聰明沙鍋魚頭近日爆出食安爭議,一名顧客在Threads發文指出,外帶沙鍋魚頭回家後,食用至一半竟在湯中發現一隻體型完整的黑色大蟑螂,讓她驚嚇直呼「快吐了」。貼文發布後引起網路熱議,不少網友紛紛在底下留言,並對這件事表示震驚和噁心。

    近日一名網友發文表示,前往嘉義林聰明沙鍋魚頭外帶晚餐回家,用餐時用湯匙翻攪,赫然發現湯裡面有異物,仔細一看發現碗裡竟然有一隻完整的大蟑螂,身軀清晰可辨、腳肢也未完全脫落,嚇得該名網友瞬間失去食慾,崩潰表示「已經吃了一半才發現,實在太崩潰」。

    貼文發布後迅速在社群引發熱議,網友紛紛在底下留言表示「整鍋湯都是牠跑過的路」、「基本上整鍋都中獎了,同一個時段內的客人,注意一下有沒有拉肚子」、「感覺有幾隻腳不見了,是不是已經吃下去了」、「我在總店內用也有蟑螂,還好是小隻的,但跟砂鍋湯頭很像,不知道有多少人吃下肚了。雖然好吃,但後來就不再去了」。

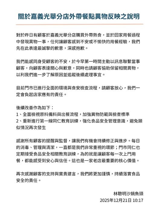
    業者看到貼文後,也在下方留言回應,表示已由門市及品保單位同步啟動內部確認流程,並針對原料、製程與出餐環節進行檢視與釐清,同時透過私訊聯繫當事顧客致歉,並請對方協助保留異物樣本,以便進一步追查來源。

    後續業者也透過社群平台發表正式聲明,表示目前已全面加強門市環境清潔與消毒作業,並重新檢視原料儲存、備料及出餐流程。為防範類似事件再次發生,店家也已針對第一線員工進行教育訓練,強化異物檢查及食品安全意識。

    針對顧客在餐點中發現蟑螂,店家也發布聲明回應。翻攝自店家臉書

    駱肇樑 收藏文章

    本網站使用Cookie以便為您提供更優質的使用體驗,若您點擊下方“同意”或繼續瀏覽本網站,即表示您同意我們的Cookie政策,欲瞭解更多資訊請見