快訊

    【深度報導】當加害車手與受騙長者合作 跨世代的打詐劇場如何縫合社會最脆弱的裂縫

    2026-03-02 08:00 / 作者 洪敏隆
    擔任詐騙車手的迷途少年(加害者)與成為詐騙集團眼中肥羊的高齡長者(被害者),另類的青銀合作,成為特殊的打詐特攻隊。洪敏隆攝
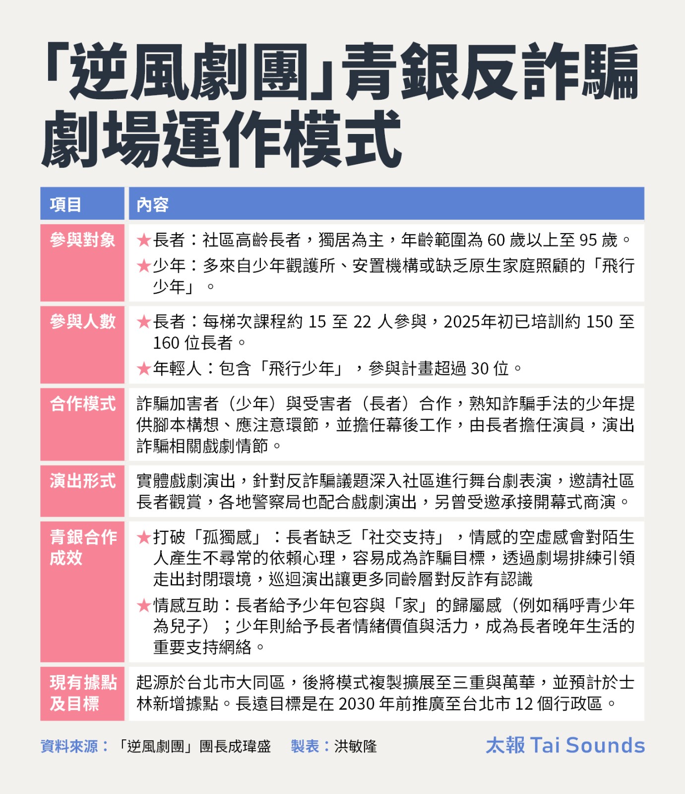
    社區中的獨居或弱勢長者,因孤獨且缺乏判斷力,容易成為詐騙受害者;許多飛行少年,缺乏家庭照顧,為了生存容易成為詐騙集團的車手或被利用。這兩個原本可能處於對立面(加害者與被害者),如何透過戲劇結合打詐,成為另類的「青銀共創」?

    舞台上燈光緩緩亮起,佈景是一間充滿台灣早期記憶的「阿珠珠柑仔店」。幾個人聚在一起閒聊,這是一個再日常不過的社區角落。

    「欸,那個網路上的陳先生……帥帥的小陳啦,他說這檔股票投資一點點、賺一點點,很穩定喔!」飾演「阿美」的長輩,手裡捏著智慧型手機,語氣裡帶著幾分期待與炫耀。旁邊飾演鄰居的長者眉頭一皺,連忙擺手:「我跟你說,那個不好啦!加入 LINE 群組的投資詐騙最危險了啦!剛開始都會讓你賺到錢,到最後都是完蛋了啦!」

    青銀反詐騙劇場用日常可見的熟悉場景,透過演出提醒台下觀眾。洪敏隆攝


    透過長者演出,讓台下同為長者的觀眾有更多共鳴。洪敏隆攝


    同處詐騙的裂縫裡:合作防詐不是宣導,而是雙向修復

    這不是一齣專業演員演出的商業舞台劇,而是由一群曾經連台詞都記不住、被很多人認為「老了沒路用」的社區長輩擔綱演出,台下的觀眾,多半也是白髮蒼蒼的長者,當他們看著台上與自己年紀相仿的面孔,用著熟悉的語言,演繹著日常生活中那些「早安晚安」的問候、那些宣稱「高獲利零風險」的投資群組,防詐騙不再是冰冷的宣導手冊,而是深切的共鳴與警惕。

    「當長者自己站上舞台,說出自身經驗,遠比任何制式宣導都更能觸動人。」逆風劇團團長成瑋盛說,推動「青銀反詐騙劇場」,一方面讓長者透過陪伴降低被騙風險,甚至讓高風險族群成為主動打詐的一員,另一方面也讓曾誤入歧途擔任車手的孩子,將經驗轉化為反詐騙的劇本,藉由傳達真實且絕對正確的資訊,來為過往鑄下的錯誤負起責任。

    一端是孤獨的長者,一端是迷途的少年,他們看似站在加害與被害的兩端,實則同樣身處社會裂縫,也是台灣當前面臨的雙重社會危機。

    參與青銀反詐騙劇場的長者,過去都沒有演戲經驗。洪敏隆攝


    孤單成為標靶 高齡詐騙背後是社會孤立的情感空缺

    近年來,高齡者遭詐騙的比例呈現上升趨勢,且「財損金額」往往極高。長輩們辛勞一生累積的退休金、房產等高額資產,成了詐騙集團眼中的肥羊。當遭遇詐騙時,他們往往會聽從指示「解約定存」或「抵押房產」,單筆受騙金額動輒破百萬甚至上千萬。

    然而,真正使他們陷入詐騙泥淖的,往往不是年齡本身。國立台北大學犯罪學研究所教授林育聖指出:「許多研究顯示,年長者並非因年紀而容易受騙,而是當他們感到孤獨、缺乏實際溝通與情感支持時,容易在情感上產生空虛感,進而成為詐騙者的目標。」

    長者面臨嚴重的「社會孤立」,詐騙集團每日噓寒問暖的「早安晚安」,精準地填補了他們的情感空缺。



    迷途少年的眼淚 邊緣青春淪為詐騙集團的廉價耗材

    而在社會另一端,少子化帶來的並非犯罪率的自然下降。警政署統計顯示,2020年至2024年全年度少年犯罪人數均維持在1萬人左右,且「詐欺」一直是這幾年少年的犯罪首位,比例約占3成,並以擔任「車手」最多,其次為「自願性人頭帳戶」。

    逆風劇團團長成瑋盛在受訪時說,發起「青銀反詐騙劇場」的契機,來自一次心碎的送別。他回憶,當時一名想脫離幫派的青少年,因為面臨極度的經濟壓力,被迫要出國工作(疑似參與跨國詐騙)。在離台前,這個大男孩落淚了,他告訴成瑋盛,希望未來有機會能回到台灣「承擔責任」。



    「如果我們什麼都不做,悲劇就會不斷發生。」成瑋盛語重心長地說,這個眼淚震撼了逆風,這個長期致力於陪伴中輟、在社會邊緣徘徊的青少年(飛行少年),教導他們戲劇與表演藝術的專業技能,幫助他們脫離貧窮與犯罪的輪迴的劇團,逆風意識到台灣的高齡長者最容易成為詐騙受害者,邊緣少年則是最容易被詐騙集團利用,透過「青銀共創」,將這兩個群體拉在一起。一方面守護長者不被騙,另一方面預防青少年誤入歧途。

    要讓社會經歷豐富卻內心孤單的長者,與帶著防衛心且曾經犯錯的青少年走在一起,並不容易。逆風的第一步是建立場域的「服務破冰」。

    反詐騙劇場的排練過程。逆風劇團提供


    從一杯咖啡開始破冰 跨世代在社區角落找回「家」的溫度

    他們在大稻埕服務據點的社區一樓設立咖啡廳與「長者俱樂部」,創造出一個自然的接觸點。在那裡,曾經用冷漠與叛逆來掩飾原生家庭失能帶來巨大匱乏的孩子們,成了為長者手沖咖啡、拍照的服務者;長者也不再是孤單的老人,而是被尊重、被關愛的對象。透過一杯咖啡的時間,青少年感受到了久違的「家」的感覺,而長者則感染了年輕人的活力。

    當雙方建立起信任後,便進入劇場的培訓階段。一個跨世代與跨界的合作。過去,少年們可能是詐騙集團眼中最廉價的「車手」耗材,是被利用的工具;現在,他們卻運用自己對這些犯罪手法的了解,結合防詐知識,來「保護」眼前這群脆弱的爺爺奶奶。他們並運用在劇團學習到的燈光、音響、舞台道具製作技術,成為幕後的「無名英雄」與「重要夥伴」。

    許多曾陷入迷途中的年輕人,投入劇場幕後工作,幫助長者完成劇場演出。洪敏隆攝


    對於長者而言,逆風不急著教他們「演戲」,而是從「感官開發」做起。透過遊戲打開視覺、聽覺、觸覺,慢慢卸下他們「我不會、我不要、不敢、沒路用」的心防。三重的戲劇班助教小敏笑說,最一開始的時候會討論大家有沒有對戲劇呈現有些願望,例如玫瑰姐有講說她要演很派(兇)的角色,也有大姐把小女生的那種「必取」的感覺演得很活潑。逆風鼓勵長者在戲劇中扮演他們渴望卻無法成為的角色,例如壞人或小孩,藉由「玩」戲劇來釋放潛意識的壓力。

    長期戲劇排練不孤單 建立深厚相互支持網絡

    在推動計畫過程中,逆風面臨許多挑戰,其中最難掌控的就是高齡長者的健康狀況。

    高齡94歲的「秀秀阿嬤」在一次演出前突然嚴重胃痛,幾乎無法站立。劇團原本打算讓她休息,取消她的戲份。但秀秀阿嬤卻堅持要上台,她說了一句讓所有人動容的話:「沒有我不行。」支持秀秀阿嬤走上台的,不僅是她對團隊的責任感,也是因為長者間長期戲劇排練,建立起的深厚支持網絡。

    當時,另一位95歲獨居的「駱駝阿嬤」牽起秀秀阿嬤的手,兩人互相扶持著走下台。成瑋盛感動地說:「以前我們陪伴她的時候,她是需要人家攙扶的……但現在她居然可以牽著另一位長者的手,從舞台上走下來。」

    秀秀阿嬤(前右)與駱駝阿嬤(前左)雖然逾90歲高齡,仍充滿活力。逆風劇團提供


    青銀合作的戲劇演出,對參與其中的長者與青少年都產生不可思議的化學變化。

    撕下「老了沒用」的標籤 透過戲劇找回自信

    當被問到會不會覺得自己老時,長輩們異口同聲地說「不會」,一位大姐笑著說「老就是不敢出來,躲在家裡」,他們在心態上都很年輕,也找回自信與價值,這位大姐提到一開始需要大量引導、左顧右盼,到後來不僅清楚記住台詞與走位,「甚至我會自己『加戲』增加笑點!」

    秀秀阿嬤甚至自豪地告訴成瑋盛:「團長,我覺得我變聰明了。」她發現自己的反應變快了,徹底打破過去覺得自己「很笨」的自我否定,在找回自信後,自己還偷偷報名社區的歌唱比賽,還拿下了團體第三名。

    「來到這裡,跟大家在一起,玩那些有的沒的,我覺得我還能夠多活兩年。」一位96歲爺爺曾在台上說出心聲,道出陪伴與社交對於延續生命力的關鍵作用。高齡長者不再覺得自己「沒用」,站上舞台,他們就是具備影響力、能用自身語言說服同儕的珍寶。

    逆風劇團團長成瑋盛從詐騙盛行,看到超高齡社會與少子化這兩個層面的問題。洪敏隆攝


    逆風劇團推動青銀反詐騙劇場,讓長者不孤單,少年們也找到家的感覺。逆風劇團提供


    超越戲劇的雙向療癒:你陪我演戲,我給你最渴望的親情

    曾經走過迷途的青年,如今用自己的親身經歷向長者分享真實的防詐資訊,從社會眼中的「問題人物」,轉變為守護長者的「防詐特攻隊」,不只是將不堪回首的經歷轉化為對社會有貢獻的資源,成瑋盛認為,更重要的是,長輩們給予了這群孩子最渴望的「家庭溫暖」。

    成瑋盛提到,當長者親切地叫著這些孩子「兒子、兒子」或「孫子」時,填補了他們原生家庭中缺失的愛。有趣的是,這場陪伴打破了傳統的權威階級。當長者在學習注音符號或日文遇到困難感到不好意思時,7個年輕人會圍過去耐心地教導她,長輩開心地說「阿嬤活了一輩子,第一次遇到7個家教。」



    用真實溫度對抗冷血詐騙 重建社會信任網

    成瑋盛感性地表示:「與其說是我們在陪伴長者,其實也是長輩們在陪伴我們。」詐騙之所以可惡,不僅在於奪走財產,更在於它利用了人性的「善良」。許多長輩受騙是因為不忍見死不救的情感詐騙或公益詐騙。因此,推動反詐騙劇場的核心,不僅僅是守住錢財,更是為了「重建人與人之間的信任」,保留大家想關懷別人的初心。

    這場發跡於大同區的青銀共創計畫,目前已成功拓展至三重、萬華等地,所在警察局也都配合「客串」演出。逆風劇團有一個宏大的「2030願景」,希望在2030年前,將這套模式推廣至台北市12個行政區。他們期盼讓每個社區都有這樣的防護系統,透過戲劇與陪伴,實質減少長者的孤獨感與自殺率,同時降低青少年的犯罪率。

    青銀反詐騙劇場是找來真正的警察「客串」。洪敏隆攝


    青銀反詐騙劇場證明最好的防護網不是冰冷的警告標語,而是人與人之間真實的溫度。當長者找回自我價值,當迷途少年找到回家的路,世代之間的隔閡便在舞台的燈光下悄悄消融,化為守護彼此最堅定的力量。
    洪敏隆 收藏文章

    本網站使用Cookie以便為您提供更優質的使用體驗,若您點擊下方“同意”或繼續瀏覽本網站,即表示您同意我們的Cookie政策,欲瞭解更多資訊請見