快訊

    鄭麗文訪中隨團13人名單終揭曉!「九二共識」創始人蘇起入列

    2026-04-07 11:07 / 作者 政治中心
    中國國民黨主席鄭麗文召開「2026和平之旅」啟程中外記者會。廖瑞祥攝
    國民黨主席鄭麗文今(7日)應中國國家主席習近平之邀率團赴中,訪團隨行成員先前保密到家,稍早13人名單終於曝光,包含副主席李乾龍、張榮恭、蕭旭岑,與智庫副董事長李鴻源、中央評議委員會主席團主席袁健生等,值得注意的是,當年提出「九二共識」的國安會前祕書長蘇起也入列。

    鄭麗文今率團訪中,將搭乘中國上海航空(Shanghai Airlines)班機自松山機場飛往上海,展開6天5夜行程,預計在10日舉行「鄭習會」,12日返回台灣。

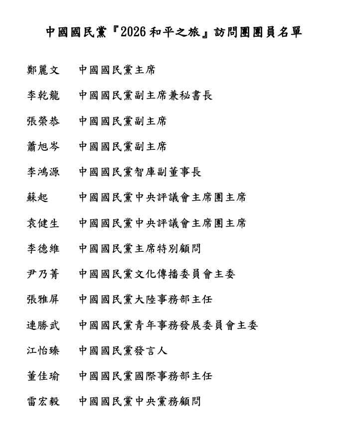
    國民黨稍早公布完整隨團13人名單,包括副主席李乾龍、張榮恭、蕭旭岑、智庫副董事長李鴻源、主席特別顧問李德維、中央評議會主席團主席蘇起、袁健生、文化傳播委員會主委尹乃菁、大陸事務部主任張雅屏、青年事務發展委員會主委連勝武、發言人江怡臻、國際事務部主任董佳瑜、中央黨務顧問雷宏毅。

    值得注意的是,蘇起是「九二共識」的創始人,他在2000年4月擔任陸委會主委的即將離職前,為了為兩岸僵局解套,自創「九二共識」來包裝國民黨主張的「一個中國,各自表述」。不過,蘇起本人則曾在2024年表示,九二共識本來就是政治符號,合則用不用則棄,「基本上是take it or leave it,要就要,不要就棄」,而蘇起本次隨團出訪,也被外界視為有意將「九二共識」當作兩岸交流政治密語的意味濃厚。

    國民黨主席鄭麗文今(7日)率團訪中,隨團13人完整名單曝光。國民黨提供

    政治中心 收藏文章

    本網站使用Cookie以便為您提供更優質的使用體驗,若您點擊下方“同意”或繼續瀏覽本網站,即表示您同意我們的Cookie政策,欲瞭解更多資訊請見