快訊

    高虹安案逆轉爆羅生門!林楚茵批「高院、立院有人說謊」:韓國瑜出來面對

    2025-12-19 15:31 / 作者 政治中心
    高虹安貪污案高院出庭。廖瑞祥攝
    新竹市長高虹安助理費案在二審出現大逆轉,高院以立法院回函,指助理費和加班費本質上應屬於「實質補助,彈性勻用」性質改判貪污無罪,僅依公務員登載不實判刑6月得易科罰金。然而,後續卻出現「羅生門」,立院秘書長周萬來回覆高院的公文曝光,卻被發現並無高院所稱內容。對此,民進黨立委林楚茵今(12/19)再度PO出公文質疑:「高院與立法院法制局,到底是誰在說謊?」

    林楚茵今在臉書發文指出:「真相只有一個!到底是誰發明了『助理費=立委補助費』的見解?」她談到,判決書指稱,是依據立法院函覆的「法制局報告」,認定助理費本質是補貼立委。她指出,但是,當她前天發函索資拿到立院的報告中,內容根本沒有寫「助理費是補助費」,這就衍生出一個嚴重的羅生門。

    林楚茵質疑,究竟是「高院說謊?」是法官拿到報告後「自行腦補」、「超譯」,把法制局沒寫的內容塞進判決書,用來幫被告脫罪;還是「法制局說謊?」她直言,如果法制局給法院的版本真的有這句話,那就是立法院行政體系在回覆立委索資時,刻意隱匿、少給資料。

    林楚茵強調,她所拿到的版本跟法院所稱的不一樣,是法院無中生有,還是法制局欺騙立委,喊話:「請韓國瑜院長出來面對,這句『助理費是補助費』到底是誰發明的?兩個單位,一定有一個在說謊!」


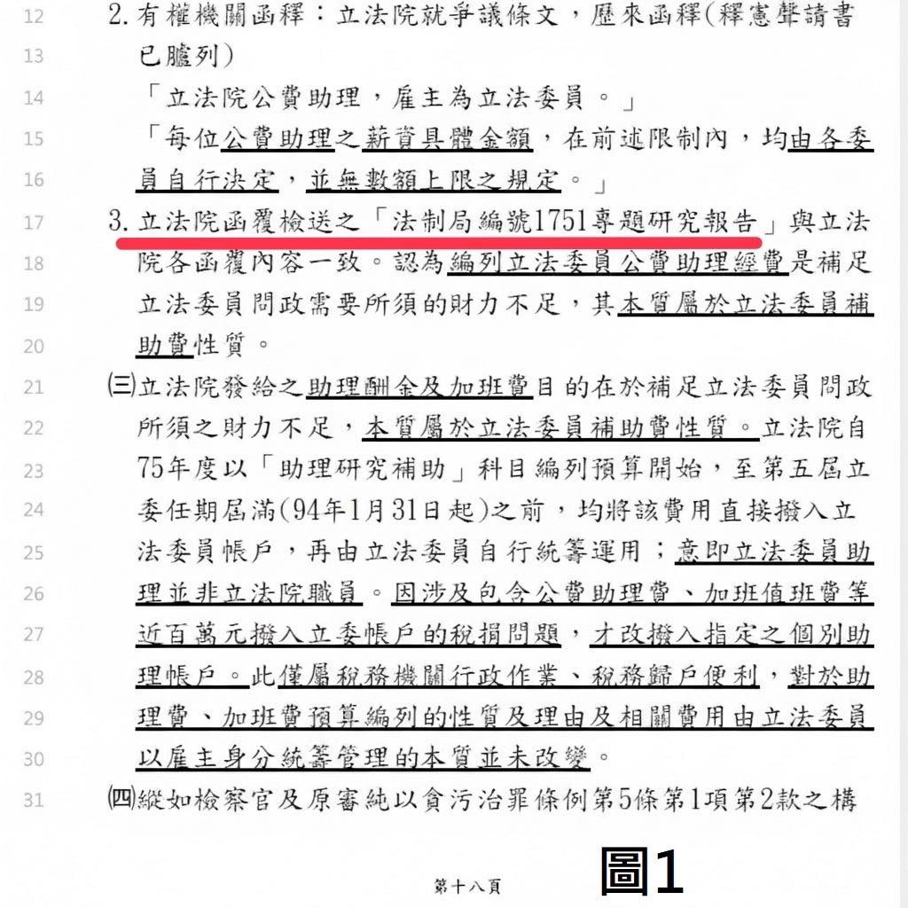
    林楚茵PO出立院法制局回函,其中並無高院判決所稱對助理費的相關解釋。翻攝林楚茵臉書


    林楚茵PO出立院法制局回函,其中並無高院判決所稱對助理費的相關解釋。翻攝林楚茵臉書


    林楚茵PO出立院法制局回函,其中並無高院判決所稱對助理費的相關解釋。翻攝林楚茵臉書





    政治中心 收藏文章

    本網站使用Cookie以便為您提供更優質的使用體驗,若您點擊下方“同意”或繼續瀏覽本網站,即表示您同意我們的Cookie政策,欲瞭解更多資訊請見